吃瓜简评:
这场围绕陈光标和李亚鹏的100万捐款风波,从一开始的捐赠行为到后续的证据公布,再到网友的态度反转,充分展现了现代网络舆论的复杂性和敏感性,事件的起点是陈光标将一辆价值130万的劳斯莱斯幻影捐赠给冠军张雪,但张雪选择将车卖出八折,捐赠资金给嫣然天使儿童医院,原本意在送礼的行为,却意外演变为一场慈善捐赠的风波。,陈光标的举动引发了公众对捐款用途的质疑,尤其是网友们对“捐款用途”有猫腻的猜测,面对质疑,陈光标选择通过公开透明的方式,发布捐赠协议、银行汇款凭证和公益捐赠票据,以法律效力和事实依据来证明自己的善意,这种举动不仅平息了质疑声浪,也展示了公众人物应对网络舆论的有效策略。,随后,李亚鹏在直播中亲自证实了捐款事实,并向陈光标表示感谢,进一步降低了公众对捐款用途的疑虑,网友们也迅速改变态度,纷纷在社交媒体上道歉,承认之前的质疑可能过度,这种舆论反转不仅体现了公众对信息的快速反应能力,也反映了公众对明星人物善举信任力的增强。,这场事件的关键在于证据的公布,通过法律文件和银行凭证的透明展示,彻底消除了公众对捐款用途的疑虑,这种以事实和法律为基础的应对方式,是处理类似事件的最佳策略,明星人物的高调捐赠行为也引发了对慈善事业的更多关注,促进了公益捐赠文化的发展。,这场风波不仅是一次善举的验证,更是一次舆论沟通的典范,通过公开透明的举措,陈光标和李亚鹏成功化解了质疑,展现了明星在公益事业中的积极作用,事件的反转也提醒我们,在面对网络质疑时,应积极采取证据和事实说话,建立信任和透明度。
陈光标高调捐1000万,却被网友扒出“捐款用途”有猫腻,质疑他作秀。 结果他反手晒出一份捐赠协议,条款直接让所有人闭嘴。 更让人没想到的是,李亚鹏的回应,让这场慈善风波彻底反转。

4月1日那天,企业家陈光标在网上放出话来,说要送给刚拿下机车冠军的张雪一辆价值1300万的劳斯莱斯幻影。 这手笔,瞬间就炸了锅。
没想到冠军张雪也是个爽快人,直接回了一句“我收了”,然后说打算把这车八折卖了,钱捐给李亚鹏的嫣然天使儿童医院。 这一下,搞得陈光标有点尴尬,本来想送个人情,结果对方要转手做慈善。
到了4月5日,陈光标看张雪一直没来提车,就表了态:尊重张雪的意思。 他直接把那辆豪车变现,拿出了1000万,打给了嫣然医院。 为了证明自己没开玩笑,他还特意晒出了在银行的照片和汇款凭证,上面明明白白写着“捐赠用于嫣然医院建设”。

钱是捐了,可网友们的侦探模式也启动了。 有人挑刺说,清明假期银行对公业务不上班,你这转账截图哪来的? 更多人揪住“用于嫣然医院建设”这几个字不放。 他们议论纷纷:嫣然医院现在是租的地方,怎么建设? 这点钱用来征地盖楼,根本不够看。 难道这捐款只是个摆设,实际用不了?
面对这些声音,嫣然医院在4月7日通过官方账号给陈光标发了个感谢证书,算是初步认领了这笔捐款。 但关于“钱怎么用”的疑问,还是没解开。
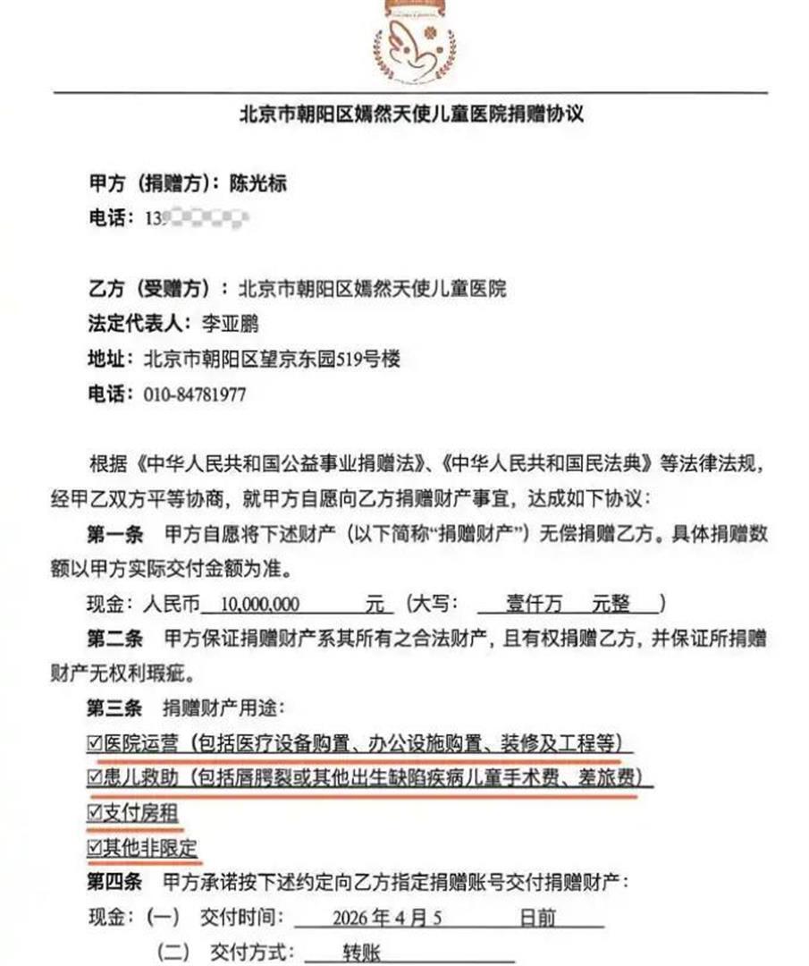
转折点发生在4月8日。 陈光标没多解释,直接在社交平台上甩出了三样东西:和嫣然医院签的正式捐赠协议、银行付款凭证,还有公益事业捐赠的统一票据。 这份协议成了关键证据。

协议里白纸黑字写着,这1000万的用途包括:医院日常运营、直接救助患病儿童、支付医院房租,以及其他非限定用途。 也就是说,这钱怎么用在刀刃上,医院有充分的自主权,根本不是只能拿去“搞建设”。
陈光标只配了一句话:“爱心需要行动,事实胜于雄辩。 ”
第二天,李亚鹏在直播里亲自证实了这件事。 他明确说,陈光标的1000万捐款已经到账了,而且对方完全没有限制用途,就是全力支持医院的工作。 他对着镜头向陈光标表示了感谢。

证据一个比一个硬,剧情也开始反转。 之前那些分析得头头是道的网友,纷纷跑到陈光标的账号下面留言。 最典型的一条评论是:“标哥,对不起! 是我们之前想多了。 ”
这场围绕1000万捐款的舆论风波,从赠车开始,经历质疑、求证,到最后用一纸协议平息所有声音。 公众看到了一场高调慈善背后的完整证据链,而陈光标和李亚鹏之间,也没有出现很多人猜测的“隔空对话”或矛盾。

