吃瓜简评:
**“从荧幕男神到命案涉案人:李威的真相大起底”**,一起令人震惊的案件在台湾掀起了轩然大波!这起“精舍杀人案”不仅牵动了无数观众的心,更让人看到了明星背后的复杂面貌,作为曾经红极全台的偶像剧男主李威,谁能想到他会因为一场离奇命案而卷入法庭,甚至从证人转变为污点证人,最终与受害者家属达成和解?这简直就是一部改编自真实事件的悬疑大剧!,**案件回顾:一个信仰背后的暴行** ,2024年7月,蔡姓女子在台北一家佛教精舍内离世,法医鉴定发现,死者身体上有大量伤痕,死因是长时间过度体力消耗导致的“横纹肌溶解症”,真相远不及人想,调查揭开了一个令人震惊的犯罪链条: ,王薀(本名王江镇),一位知名台湾作家,精心策划了一场“佛法修行”的伪命案,为了对蔡姓女子的财产分配不满以及怀疑对方将新冠肺炎传染给他,他指使信徒们对蔡姓女子进行了近乎残酷的暴行。 ,蔡姓女子被迫剃发、每天跪地磕头数百次,还被迫参加“研讨”(实际上是批斗大会),甚至在2024年7月23日深夜,蔡姓女子在茶馆被多名信徒集体暴打,经历了3小时的虐待后,于24日凌晨昏迷,更令人发指的是,尸体被用塑胶袋包裹,绑在手推车上冒雨运回精舍。 ,**李威的“军师”转变** ,就在这场暴行发生之时,李威却正好在现场,作为王薀的“军师”,李威的任务是统一涉案人员的口径,教唆信徒们如何应对警方调查,命案曝光后,李威的角色迅速从“军师”转变为“污点证人”,2025年2月,一份秘密录音的曝光让警方发现,李威不仅参与了施暴,还在案发当天在场指挥,随后,李威被从证人身份改列为被告。 ,**从拒不认罪到主动和解** ,面对法律的压力,李威的态度经历了巨大的转变,在公众期待他继续“硬派”的情况下,2025年11月,李威突然主动与受害者家属的律师接触,并通过律师表达了歉意,他不仅道歉,还送上了水果礼盒,更重要的是,他详细还原了案发当天的全部经过,甚至还原了信众的具体动作。 ,这一举动让受害者家属对他的态度产生了转变,李威的主动和解不仅为案件带来了重大突破,更让家属感受到了一丝道歉和反省的诚意,李威夫妇与受害者家属达成和解,李威还协助检方破解了“0724”LINE群组,提供了9项关键案情信息,成为案件的重要转折点。 ,**法律与和解的双重考验** ,尽管李威最终与家属和解,并支付了高达千万新台币的赔偿金,但他的法律命运仍然充满不确定性,作为案件中的首要涉案人之一,李威被检方请求从轻量刑,但受害者家属的支持同样关键,家属律师指出,李威是案件中13名被告中第一位主动和解的,这种积极态度在法院审理中无疑会为他争取到更多的宽容。 ,**反思与启示** ,这起案件不仅是一部令人震惊的犯罪剧,更是一部关于明星与社会责任的隐喻,李威曾经是观众心中的偶像,凭借优秀的演技和耀眼的光环征服了无数人,但命案的真相让人们看到了明星背后可能隐藏的黑暗面,无论是公众的矛盾情感,还是法律的严厉制裁,最终都无法改变李威这段经历的真实性。 ,**明星的光环终究会熄灭** ,李威的人生如同他演过的偶像剧角色,只是这一次,剧本却不再由编剧来安排,当一个曾经的荧幕男神从法庭上走下时,他的光环终究会因为一纸和解协议而黯然失色,无论最终的判决如何,李威的这段经历都将成为一段刻骨铭心的历史,提醒我们:无论身处何种光辉位置,都不能忘记自己的道德底线。
文编|明明
在港剧中经常能看到,“你有什么我们不知道的内幕可以告诉我们,我们会根据事实让你做污点证人,到时候法官会重新量刑。”

其实在现实中也是这样,偶像剧男主李威就很识趣,从现场的一员证人到出谋划策的“军师”,从拒不认罪到污点证人,最终获得家属谅解一气呵成,角色切换的不得不说实力演技派!
2026年4月1日,台北地方法院的一间法庭内,李威夫妇出庭进行最终辩论。

庭审中,受害者家属的律师当庭表示,已与李威夫妇达成和解,同意法院从轻判决。
这位律师还特别指出,李威是全案13名被告中,第一位与家属律师联系、主动商谈和解的人。

这个消息传出时,距离案件发生已经过去将近两年,距离李威第一次出现在法庭上拒不认罪,也过去了整整半年。
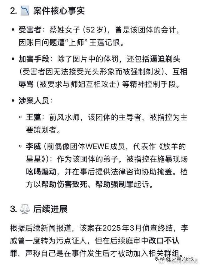
2024年4月,52岁的蔡姓女子退休后,前往台北大安区追随台湾作家王薀(本名王江镇)修行。

两个月后的2024年7月24日,警方获报称蔡某陈尸于学佛精舍,遗体全身多处瘀青。
法医鉴定发现,死者身体上有大量伤痕,最终死因为“横纹肌溶解症”,系长时间过度体力消耗所致。
检方深入调查后,揭开了这起命案的真相。

王薀因不满蔡姓女子在其离婚时算错剩余财产,加上怀疑对方将新冠肺炎传染给他的“贴身护法”。
便指示蔡姓女子剃发出家,每天做“大礼拜”跪地磕头四五百次,还多次展开所谓的“研讨”,实际上就是批斗大会,罚跪、逼跳、不断凌虐。

2024年7月23日深夜,蔡某被叫到一家茶馆,以“研讨”之名被多名信徒集体批斗,不停起身、下跪,被推拉、踢踹和辱骂。
蔡某受虐3个多小时后,于24日凌晨昏迷,案发时正值台风肆虐,信徒竟用塑胶袋包裹尸体,绑在手推车上冒雨运回精舍。

而在这场暴行发生之时,李威就在现场。
李威,1980年出生于台北,2002年以《吐司男之吻》入围金钟奖最佳男主角,因电视剧《放羊的星星》中韩志胤一角被两岸观众熟知。

近年来,李威逐渐淡出演艺圈,经营茶具事业,并跟着王薀修习佛法。
命案发生后,王薀立刻成立了一个名为“0724临时”的社交软件群组,讨论如何应付检警。

李威被指在群组中奉王薀之命担任“军师”角色,指导涉案人员统一口径,教唆用“不记得”“忘记”等话术应对警方调查,试图掩盖王薀的主导角色。
当时李威还出演了一档真人秀《势在必行2》,观众并不知道,镜头之外的他正被卷入一场命案旋涡。

2025年2月,案件出现了重大转折,专案小组查扣了一份秘密录音,显示李威不仅担任“军师”,甚至在施暴过程中也在场。
警方随即第四度传唤李威,将其从证人身份改列为被告,他的住处也被同步搜索,被列为被告之后,李威的态度发生了变化。

据台媒报道,在警方的说服下,李威供出了案发当天的在场者,并协助检方破解了“0724”LINE群组。
他向检方供出了当晚所有信徒的身份与犯罪细节,成为本案的重大突破点,检方因此请求法院对其减刑或免刑。

李威从“军师”转为了污点证人,然而,当李威以污点证人身份首次出庭时,情况却出现了反复。
2025年10月14日,台北地方法院传唤李威出庭,他明确表示不认罪,称对被害人没有故意伤害,自己是在事件发生后才被动加入群组。

法官审问他是否让死者不要装死,李威称自己只是旁听,妻子简瑀家当时请假未出庭。
被害人蔡女士的家属对此极为不满,其律师表示,案发一年多以来,并未接到任何被告的一句道歉。

在公众以为李威将继续否认到底的时候,事情在2025年11月发生了悄然转变。
据家属律师透露,2025年11月,李威夫妇开始不断通过律师表达和解意愿,他们主动联系受害者家属,约在律师事务所见面。

李威当场道歉,还送上了水果礼盒,这次会面的意义远不止道歉。
李威向家属详细还原了案发当天的全部经过,甚至还原了在场信众的具体动作,让家属得以了解蔡姓女子过世的全部真相。

家属律师事后评价称,李威在全案13名被告中,是第一位与家属律师联系、主动商谈和解的人,他的供述给家属和法院提供了非常大的帮助。
家属更是当庭点出,李威主动供出的“9大关键案情”,对于厘清全案真相具有关键作用。

据悉,这9项细节涉及当晚所有在场者的身份、施暴过程的具体经过、事后串供的安排,以及王薀在案中的主导角色。
与此同时,李威的妻子简瑀家也在后续庭审中承认,她旁观了施虐过程,虽然没有参与施虐,但也自责没有及时救助死者。

两人四年前因深信王薀“预知未来”的能力而加入该团体。
在2025年11月会面之后,双方经过数月的协商,于2026年2月正式达成和解,李威夫妇支付了一笔赔偿金。

据媒体报道,赔偿金额高达千万新台币,约合人民币200多万元。
2026年3月,台北地检署侦查终结,以伤害致死、强制、伪造文书、诈欺等罪起诉王薀、李威等13人。

李威在此前已被转为污点证人,检方认为其供述有助于追诉其他正犯、共犯,请求法院减轻或免除其刑。
2026年4月1日,李威夫妇出庭进行最终辩论,受害者家属的律师在庭上正式表示,已与李威夫妇达成和解,同意法院从轻判决。

家属指出,李威夫妇在去年11月就不断通过律师表达和解意见,在与受害者家属的会面中还原了所知的案情经过,让家属能掌握蔡姓女子过世的原因。
考虑到李威夫妇已经做出合理赔偿,家属正式请法院从轻量刑,检察官也同意家属律师的意见。

检方表示,本案是“密室犯罪”,如果没有人讲出内情,就不会有人知道真相。
检察官称,李威从刚开始在地检署侦讯,态度就十分良好,因此,法院若认定李威符合证人保护法的相关规定,就应该依法减刑,检方也请求对李威夫妇从轻量刑。

从证人到军师,从军师到被告,从被告到污点证人,再从拒不认罪到主动供出9项内幕、与家属达成和解,李威在两年间走完了一条完整而反复的涉案轨迹。
2024年案发时,他正在录制综艺节目,观众眼中他还是那个镜头前的偶像艺人,而现实中他已是命案现场的在场者和案发后的串供参与者。

李威的人生如同他演过的偶像剧,只是这一次,剧本不再由编剧安排,当一个演员从聚光灯下走进法庭,昔日荧幕上的偶像光环,终究敌不过一纸和解协议。
案件目前仍在法院审理中,最终判决尚未下达,但无论结局如何,李威已经从一个曾经的荧幕男神,变成了一个被全社会审视的命案涉案人。

免责声明:文章描述过程、图片都来源于网络,此文章旨在倡导社会正能量,无低俗等不良引导。如涉及版权或者人物侵权问题,请及时联系我们,我们将第一时间删除内容!如有事件存疑部分,联系后即刻删除或作出更改。


